Leitura recomendada
- Diagnóstico da medicina chinesa, Auteroche
- Tratado da medicina chinesa, Xi Wembu
Aulas 19/08/2023 itens 1 a 7.3 20/08/2023 a partir do item 7.4
1 Conceito de etiopatogenia
Etiologia: Estudo da origem das doenças.
Patogenia: Estudo da evolução das doenças Estuda os fatores que determinam o aparecimento e o desenvolvimento das enfermidades.
ETIOPATOGENIA segundo MTC está associada ao ZANG (órgãos) e FU (visceras), e/ou destes com a natureza externa
2 Evolução patológica
Precisamos compreender:
2.1 Fatores patogênicos X resistência orgânica
Fatores patogénicos são forças que geram desarmonia. O corpo possui mecanismos para manter a harmonia, como uma força oposta aos fatores patogênicos. O modo de vida e o Jing determinam a intensidade da resistência orgânica.
2.2 Anormalidade entre Yin/ Yang.
Yin e yang apresentam um equilíbrio dinâmico. O desequilíbrio gera patogenia.
2.3 Disfunção de subida/descida das energias dos órgãos.
O Qi de cada órgão tem um sentido adequado. Quando o Qi flui no sentido incorreto, gera uma patogenia.

3 Fatores patogênicos (Xie Qi) X resistência orgânica (Zhengqi)
“Se Zhengui (resistência) existe no interior do corpo, o Xie Qi (patogênicos) não pode intervir, e somente quando o Zhengui (resistência) está debilitado que não pensa em resistir ao fator patogênico, este penetra e causa a enfermidade”.
3.1 Condições físicas
Fatores inatos, prática esportes.
3.2 Estado de ânimo
Alegria X Desgosto.
3.3 Condições de nutrição.
Alimentação saudável, natural e equilibrada.
4 Fatores patogênicos exógenos (Externos)
Vento, frio, secura, calor de verão, umidade e calor interno (Fogo) são tratados pela acupuntura. Micro-organismos, agente físicos e químicos não são tratados pela acupuntura.
Energias perversas - Características comuns:
- Relacionados com o ambiente
- Podem associar-se entre si
- Podem transformar-se mutuamente
- atacam via superfície do corpo
4.1 vento (feng)
Mais yang Sobe, vai para fora e para os lados Vento perverso é de natureza variada, de mudanças rápidas e tem caráter de movimento. Ex: vertigens, tremores, convulsões nos membros, rigidez, opistótonos, cãimbras e torcicolos. O vento externo se combina com outros fatores patogênicos (vento frio, vento úmido, vento seco e vento calor)
4.1.1 Síndrome do vento interno:
Origem na hiperatividade do calor yang que lesa o Fígado; “É uma síndrome do fígado. Relacionado com tendões, olhos, emoções.
Sintomas: tremores, vertigens, convulsões dos membros, dores migratórias, desvios da boca (paralisia facial) , olhos, hemiplegia (golpe de vento).
Causas Trauma (MTC não trata causa) Vírus (MTC não trata causa) Vento - língua trêmula ou desviada Frio - língua pálida ou saburra espessa branca
Tratamento Feng fu - VG16 Feng chi - VB20 Feng men - B12 Feng shi - VB31 F02 - seda fígado F03 - fonte do fígado
4.2 Síndromes Bi
Síndrome da Obstrução Dolorosa
A Sínrome BI só se desenvolve se os fatores climáticos forem mais fortes que o Qi de Nutriçao e de Defesa. Os Meridianos de Conexão Luo conectam os meridianos em pares Yin e Yang de forma mais superficial formando uma rede de distribuição de Qi para as partes mais superficiais do corpo não cobertas pelos meridianos principais. Nas síndromes Bi o Qi se torna obstruído, causando uma estagnação dolorosa de Qi e Sangue. Qualquer manifestação externa sobre a pele é desequilíbrio dos meridianos menores. Por exemplo: Manchas azuladas ou esverdeadas mostram frio, enquanto que avermelhadas mostram calor; Vênulas vermelhas indicam calor no sangue, púrpuras indicam estagnação.
4.2.1 Bi doloroso (frio) artrose
Favorecer circulação de energia e sangue Rim. R02 R07 Ponto mestre da energia VC17 Baço BP06 BP10
Pontos de assentimento (costas) B23 B20
Moxa
4.2.2 Bi migratório (vento)
fibromialgia
4.2.3 Pi/Bi umidade (umidade)
Rigidez, peso, edema BP06, BP09, B20, E36 fortalece elemento terra, E40 importante para retirar umidade do corpo
Moxa E40
4.2.4 Bi calor (calor)
pioram com movimento LER, DORT Inflamações agudas: calor, rubor Sangria para tirar calor, fogo, yang
IG11 IG04 BP06 BP10 Mar do Yin. Tonifica Yin do Baço, do Fígado e do Rim B40 IG01 P11 IG11 VG14
4.3 Frio
Associado a síndromes do inverno. Tem caráter Yin, de estagnação, bloqueia a circulação de Qi e Xue. Elemento Água afeta Rim. Quando esfria sente uma dor fixa no lugar onde já tem problema. Ex.: dor no joelho que piora no frio.
Fase 1 Excesso de Yin produz frio
Fase 2 Excesso de Yin debilita Yang Não consegue aquecer os canais Gera estagnação de energia, sangue e líquidos
O frio gera contração levando a: dor, fechamento dos poros, lesão do sistema defensivo, febre sem transpiração, cefaléia, mialgia, pulso retardado e tenso, membros “travados”.
Frio
Se dor piora com repouso, excesso de yin Se melhora com repouso, deficiência de Yang.
4.3.1 Frio externo

Frio verdadeiro, excesso de Yin
Vento frio: febre sem transpiração, cefaléia e mialgia, temor ao frio, artralgias (Bi-doloroso).
4.3.2 Frio interno (lesão órgãos internos)
Falso frio, deficiência de yang

- Frio pela deficiência de Yang - involução funcional Ex.: lesão do Yang do Rim (membros frios, dor lombar, poliúria, cansaço).
4.4 Calor de verão
Associado às síndromes do verão Somente existe calor de verão de natureza exógena Sua natureza é yang, caracteriza-se pela subida, dispersão, consumo dos líquidos orgânicos e da energia. Aparece frequentemente associado a umidade.
4.4.1 Sintomas característicos:
Febre alta, angústia, opressão torácica, sudorese, pulso cheio, falta de força.
Exemplos de Síndromes de Calor de Verão
- Desidratação: apatia, febre, tontura, náuseas.
- Insolação: desmaios, febre, extremidades frias.
- Calor verão (umidade): micoses.
4.5 Umidade
- Ocorre principalmente no final do verão e começo do outono (canícula) (ondas de calor em fevereiro no hemisfério sul e agosto no hemisfério norte)
- Natureza Yin pesado e turvo (“Yang não sobe”).
- Natureza pegajosa e estagnante (evolução prolongada).
- Umidade exógena (clima, ambiente) X endógena - relação interdependente (deficiência do Baço).
4.5.1 Sindrome Umidade Externa
Origem: chuvas, umidade nos pés, dorso, corpo.
Sintomas característicos: Peso na cabeça, no corpo, lassitude, rigidez articular, leucorréia, eczema, opressão torácica, edema baixo. Ex: Sindrome Bi-fixo ou Pi.
4.5.2 Síndrome Umidade Interna
Origem: disfunção BP no transporte e transformação dos líquidos orgânicos.
Edema
“Todos os males com edema, tem origem no Baço”.
Sintomas característicos: Boca pegajosa, sem sede, anorexia, opressão torácica, vômitos, pele edemaciada, leucorréia, edemas sistêmicos, diarreia, Náusea
Urgência: Diuréticos B60, B67 (tonificando), R07 (tonificando) B28 B23 B02
Pedir retorno 2 dias para correção:
BP06 BP09 P07 VC09 E40 E36 B20 B21 BP03 (tonificando)
P07 Abre a via das águas. Pode usar em qualquer problema da via das águas.
4.6 Secura
- A secura é a energia que predomina no outono. Pode ter origem externa (via nariz/boca-Pulmão) e transformar- se em secura interna. *Secura consome os líquidos orgânicos (secura na boca, nariz, pelos, constipação, urina escassa).
- Lesão do pulmão (falha subida/descida), tosse seca, catarro pegajoso,
- Consome líquidos orgânicos (sudorese, vômito, diarreia).
4.6.1 Sindromes de Secura Externa
Secura-Calor ou Frio: febre, dor de cabeça, sede, secura nariz e tosse seca.
4.6.2 Síndromes de Secura Interna
Sindrome de Secura no sangue: característica pela perda excessiva de Jinye (perde essência e sangue): boca e garganta secas, pele seca, pelos e cabelos secos, constipação,
Sangue mais viscoso por diminuição do plasma por falta de hidratação.
4.7 Calor (Fogo)
- Fogo como fator de resistência (aquecer e transformar). (Shaohuo) “Yang Bom”
- Fogo como fator patogénico (consome a resistência).
- (Zhuanghui) - Fogo Perverso
4.7.1 Fogo (calor) interno:
Associado às alterações emocionais que lesam os órgãos.
- Fogo e calor são produzidos pelo excesso de Yang.
Fogo
“Fogo externo pode ser transformado em fogo interno”
Sintomas caracteristicos: Dor de cabeça, febre alta, calor alto, constipação, urina escassa e concentrada, calor palma das mãos.
Síndromes de fogo
Exceso Yang calor, exógeno que se transforma em fogo (Pulmão, Rim, Coração, Fígado)
Deficiência de Yin que aumenta o Yang fogo endógeno (Coração, Fígado, Pulmão, Estômago)
Excesso de Yang Fogo do coração Taquicardia, suor em excesso, hipertensão, aftas na língua, insônia com agitação a noite
Fogo do fígado Tendinites, fibromialgia, olhos vermelhos, coceira nos olhos, desregulação do armazenamento do sangue: hemorragias, amenorréia
Fogo no estômago Gastrite, úlcera, azia, refluxo, aftas na boca, sangramento na gengiva , gengivite
Fogo de Pulmão Opressão torácica, tosse com muco amarelo, Sinusite, falta de ar, dor de garganta
Deficiência de yin Coracao Palpitação, insônia dificuldade de adormecer e sono leve, sudorese noturna
Fígado Insônia de manutenção do sono, visão turva, cãibras, sudorese noturna
Rim Fogacho da menopausa, calor dos cinco palmos, zumbido tontura, sudorese noturna
Pulmão Calor torácico, tosse seca
5 Fator patogênico epidêmico (Yili)
Yili é um fator nocivo epidêmico que causa enfermidades contagiosas graves. Sua evolução e propagação estão vinculadas às mudanças anormais do clima, contaminação do meio ambiente, alimentos. É súbito, grave e contagioso. Ex: Intoxicação alimentar, diarréia, difteria, úlcera de garganta, sarampo, variola
A acupuntura não pode ajudar muito depois que eles se instalam. Fortalecer imunidade E36, IG04, IG11
6 Fatores patogênicos endógenos (internos)
7 fatores emocionais
- Medo
- Susto
- Ansiedade
- Preocupação
- Melancolia
- Tristeza
- Raiva
Excitação emocional súbita ou prolongada, causa desequilíbrio de energia e/ou sangue (fator patogénicos endógeno) e “lesões internas”.
Geração da Emoção → Lesão pela emoção
Os órgãos internos (Zang) geram emoções, pois as emoções tem sua base material na essência dos órgãos.
Emoção é um estímulo interno que, em excesso, influencia negativamente os Zang Fu. Emoção é reação.
6.1 Exemplos de desequilíbrios energéticos causados pela emoção
Ira: sobe Qi e sangue. Olhos vermelhos, calor na cabeça
Euforia ansiedade: Circula e dispersa o Qi. Fraqueza, moleza, prostração
Medo: Desce o Qi Perda de controle da urina e fezes, excesso de urina
Tristeza: Dispersa o Qi (desaparece)
Susto: Desordena o Qi
Preocupação: Estagna, acumula Qi
6.2 Principais órgãos e seus sintomas afetados pelas emoções:
Coração: Palpitação, taquicardia, insônia, pesadelos, intranquilidade nervosa, desordens mentais, chorar e rir anormalmente, alienação, sintomas maníacos.
Figado: Irritabilidade, irregularidade menstrual, suspiros, nódulos nas mamas, miomas, depressão.
Útero: Mioma: estagnação do Qi do figado ou decorrente de invasão de frio no Útero Endometriose: movimento retrógrado do sangue da menstruação yang do rim e Qi do Baço
Baço-Pancreas: Anorexia, distensão e dor epigastrica, diarréia
7 Outros fatores
7.1 Alimentaçao
7.1.1 Irregularidade na alimentação (falta ou excesso):
Alimento é fonte de energia e de sangue
Pouco alimento: Caquexia, debilita Baço, deficiência de Qi e Xue;
Excesso de alimento: Enfraquece Baço e Estômago, gera calor e mucosidade.
7.1.2 Alimentos Contaminados
- Lesa inicialmente o estômago e intestinos.
- Origem nos parasitas e/ou micro-organismos - Principais sintomas:
- diarréia, vômito, emagrecimento
- dores abdominais, dor de cabeça.
7.1.3 Dieta:
- Preferência por alimentos pode ser consequência de carência nutrientes. Ex: deficiência Vitamina D causa raquitismo, nictalopia
- Excesso de Yin ou Yang do corpo leva a doenças.
- Alimentos frios/crus: frio interno no Baço por deficiência de Yang
- Excesso gordura e álcool: produz calor e muco (gastrites, furúnculos, úlcera, secreções).
- Excesso de doces: bloqueia a função do Baço em transformar e transportar causando umidade
7.2 Trabalho e repouso
Trabalho normal circula Qi e Xue. A saúde está no equilíbrio entre esforço e repouso.
| fadiga | desequilíbrio | sintomas | pontos |
|---|---|---|---|
| mental | Lesa o Coração Má nutrição do Coração e cérebro | Palpitação Amnésia Lapso mental Insônia Pesadelo | C07 PC07 VG20↓ C03 BP06 VC24 B14 B15 PC06 |
| física | Consome o Qi Debilita o Rim Lesa o Pulmão | Fraqueza Falta de força Lassidão Cansaço ao falar Respiração ofegante (sintomas agravam no horário do Rim) | R03 R07 R03 VC17 P07 P09↑ VG20 E36 VG06 VG20↑ |
| sexual | Lesa o Rim consome essência (Jing) | Fraqueza lombar e joelhos vertigem lassidão ejaculação precoce impotência sexual Leucoreia Menstruação irregular Infertilidade | R03 R07 B23 VC17 E36 VG20↑ VC04 VG20 |
| repouso excessivo | Estagnação da energia e sangue Lesa Baço e Estômago | Baixa resistência anorexia prostração lassidão depressão obesidade anorexia | BP06 BP03 B20 E36 E40 VC17 VG20↑ VC04 VG04 VC06 |
7.3 Traumas, mordidas e picada de animais
São “portas de entrada” dos fatores patogénicos.
- Sintomas dos traumas mecânicos (hematomas, edemas, fraturas, hemorragia, luxação articular, etc).
- Sintomas do envenenamento, mordidas (escoriações, lesão na pele, sangramentos, hemorragia interna, febre, desmaio, loucura, etc).
Nestes casos, a acupuntura trata apenas os sintomas.
7.4 Acúmulo de mucosidade (Fleugma)
"Todos os males com edema, tem origem no baço".
É um produto patológico e um fator patogênico.
Fleugma é gerado por transtorno no metabolismo das águas envolvendo principalmente:
- Baço (transforma e transporta a água),
- Pulmão (difusão e distribuição dos líquidos orgânicos),
- Rim (aquece e transforma a água).
7.4.1 Mucosidade com forma (aparente).
Ex: escarro.
7.4.2 Mucosidade sem forma (só sintomas).
Ex: tontura, vertigem, vômito, sensação de peso, manias, perda de consciência, respiração superficial.
7.4.3 Sintomas específicos
Fleugma no pulmão: Tosse, expectoração, asma.
Fleugma no coração: Opressão torácica, palpitação, desmaios, transtornos mentais maníacos.
Fleugma no estômago: Náuseas, vômitos, opressão abdominal.
Fleugma nos intestinos: Borborigmos, anorexia, diarreia
Tendões, ossos: Inflamações, rigidez articular.
Cabeça: Cefaléia, tontura, vertigem, hemiplegia.
Garganta: Obstrução
Pele, músculos: Edema
Tórax, abdomen: Opressão torácica e hipocôndrios
P09↑ P07 se deficiência do Pulmão
BP03↑ se deficiência do Baço
R07 se deficiência de rim
7.5 estase de sangue
Estase de sangue é gerada por circulação anormal ou sangue desregrado que não se dispersa.
É um fator patogênico.
Características comuns: dor em agulhada, lábios e unhas arroxeadas.
7.5.1 Causas
Energia estagnada, frio no sangue,
Hemorragia interna
Lesões com hemorragia e
sangue retido
7.5.2 Sintomas:
Variam conforme a localização.
Estase no sangue no Coração: opressão torácica, dor no tórax, lábios arroxeados. Encaminhar ao hospital ou pronto socorro.
Estase no sangue no Pulmão: dor torácica, hemoptise. Encaminhar ao hospital ou pronto socorro.
Estase no sangue no Estômago/Intestino grosso: vômito com sangue, hemorragia digestiva. Encaminhar ao hospital ou pronto socorro.
Estase de sangue no Fígado: dores e tumoração na região costal. Encaminhar ao hospital ou pronto socorro.
Estase de sangue no Coração: manias.
Estase de sangue no útero: dor no ventre, anormalidades na menstruação, dismenorréia, amenorréia, coágulo menstruals, metrorragias (VC06)
Estase de sangue nos membros: edema, dor, hematoma
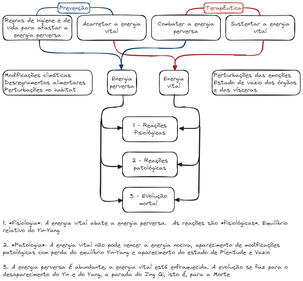
8 Patogenia na MTC
↓
Fatores patogênicos vs fatores de resistência
↓
Perda do equilíbrio do Yin e Yang
↓
Disfunção dos órgãos internos
↓
Sintomas

(Adaptado de Diagnóstico da medicina chinesa, Auteroche)
8.1 Fatores patogênicos X Fatores de Resistência
Vento, frio, calor micróbios, alimentos, fadiga (patogênicos) (“fortes”) Quando Vencem fatores de resistência Sindrome EXCESSO
Imunidade, pele, nutrição (Yong Qi) Defesas (Wei Qi) (“fracos”) Quando PERDEM Sindrome DEFICIÊNCIA
8.1.1 Síndrome de excesso
Pulso forte, cheio, e corda Língua mais vermelha, saburra mais espessa branca ou amarela Se febre alta Sangria
8.1.2 Síndrome de deficiência
Pulso mais fraco debilitado Língua pálida, saburra fina ou ausente
8.2 Desarmonia de Qi em Subir/Descer Subir/descer, exterior/interior
O Qi precisa seguir o sentido correto. Ex: Qi do Baço sobe para Pulmão. O Intestino Grosso promove a descida do turvo.
8.3 Exemplos de sintomas de desarmonia
8.3.1 Rebelião do Qi do Estômago
O Qi não desce: vômito, regurgitação ácida, náusea
8.3.2 Qi do Baço insuficiente
Não sobe o “puro” levando a diarréia
8.3.3 Qi do Pulmão não desce
Opressão torácica, tosse, asma
8.4 Evolução da doença
8.4.1 Por fator exógeno
↓
Pele, boca, nariz, ouvido, sola dos pés, dorso, nuca
↓
Meridianos tendino-musculares
↓
Meridianos sistema Lo
↓
Meridianos principais
↓
Pulso
↓
Meridianos maravilhosos
↓
Órgãos e visceras (visível na língua)
↓
Cirurgia ou morte
8.4.1 Por fator endógeno
↓
Meridianos principais
↓
Pulso
↓
Meridianos maravilhosos
↓
Órgãos e visceras (visível na língua)
↓
Cirurgia ou morte
9 Tratamento
9.1 Teoria dos 6 meridianos
Taiyang (Bexiga e Intestino delgado)
Yangming (Estômago e Intestino grosso)
Shaoyang (Vesícula biliar e Triplo Aquecedor)
Taiyin (Baço e Pulmão)
Shaoyin (Rim e Coração)
Jueyin (Fígado e Pericárdio)
9.2 Teoria das 4 Barreiras
O fator patogênico invasor do tipo calor perverso, calor Umidade e secura, penetraria no corpo destruindo 4 “barreiras” na seguinte sequência:
1º Weifen (barreira defesa superficial)
2º Qifen (barreira energia básica)
3º Yongfen (barreira nutritiva)
4º Xuefen (barreira do sangue)
9.3 Teoria dos 3 Aquecedores
As patologias desenvolvem-se por ordem descendente ou seja: aquecedor superior (Coração, Pulmão), médio (Baço, Estômago, Fígado, Vesícula Biliar) e depois o inferior (Bexiga, Rim, Intestino Grosso, Intestino Delgado).
9.4 Propostas de tratamento modificadas de Laurent
Fonte: LAURENT, Daniel. Precis de Sino-harmonie: Les deseequilibres fondamentaux, Editora Guy Tredaniel – Paris, 2002. Tradução e resumo por Sandra Silvério
9.4.1 Síndromes de Vento e/ou Frio
9.4.1.1 Fase 1 - Invasão no Meridiano Bexiga
Os poros se fecham
Objetivo: liberar o invasor da superfície e retomar o movimento correto do Qi.
B12 Dissipa o Vento e o Frio (caso haja vento, usar Feng Men - Porta do Vento)
IG04 Dissipa Vento, clareia cabeça e olhos (Vento do braço, como Parkinson)
VB20 Dissipa o Vento Frio
9.4.1.2 Fase 2 - Invasão dos Meridianos Estômago e Intestino Grosso
Produz-se Calor Interno
Objetivo: liberar o calor patogênico após a invasão
IG11 Refresca calor, caça o vento e umidade
IG01 Circula o Qi, refresca o Calor
BP06 Nutre o Yin baixo do corpo
E36 Expulsa patógenos, reforça aquecedor médio
9.4.1.3 Fase 3 - Invasão no Meridiano Vesícula Biliar
Alternância entre invasão e defesa
Objetivo: reforçar o Qi do Shao Yang para liberar o invasor dos canais intermediários
VG14
9.4.1.4 Fase 4 - Invasão no meridiano Baço
O invasor expulsa Yang e Wei e penetra no Yin
Objetivo: reaquecer o aquecedor médio e dispersar o frio
VC10 Reforça o Yang e o Qi do Baço
VC12 Harmoniza o Aquecedor Médio
VC13 Devolve as defesas do Aquecedor Médio
B20 Tonifica o Qi do Baço
B21 Tonifica o Qi do Estômago
E36 Reforça o Aquecedor Médio, espanta patógenos
9.4.1.5 Fase - Invasão dos Meridianos Coração e Rim
O invasor está no “Coração do País”
Objetivo: realimentar o Yang e/ou Yin
B23 Reforça o Yang Original (assentimento do Rim)
R03 Tonifica e nutre o fogo inferior, regula Chong Mai e Ren Mai
R10 Tonifica e alavanca o Qi dos Rins
9.4.1.6 Invasão do Meridiano Pericardio e Fígado
Última barreira
Objetivo: conforme a variação de sintomas (harmonizar calor e frio baixo, tonificar Pulmão e Baço, dispersar o calor do Triplo Aquecedor, tonificar Yang)
VC06 Elimina invasores em estágio grave
E36 Harmoniza e tonifica geral
9.4.2 Sindromes de Calor/Calor Umidade/Secura
9.4.2.1 Fase 1 - Invasão das defesas superficiais (Weifen)
Objetivo: desobstruir o Qi do Pulmão, liberar a superfície
IG04 Dispersa, refresca o calor da cabeça
IG01 Para secura na boca e garganta irritada
IG11 Abaixa febre e libera Pulmão
VG14 Abaixa febre, favorece resistência Yang
9.4.2.2 Fase 2 - Invasão do Qi (Qifen)
Objetivo: reforçar o calor, fazer circular o Qi, liberar o Pulmão
B13 Calor que bloqueia o diafragma
BP06 Favorece a circulação geral do Qi, nutre rim, nutre Jin Ye
9.4.2.3 Fase 3 - Invasão da barreira nutritiva (Yongfen)
Objetivo: eliminar o calor patogênico que ataca o Coração
PC06 Acalma o Coração
C07 Shen men
9.4.2.4 Fase 4 - Invasão da barreira do Sangue (Xuefen)
Objetivo: eliminar o calor e o vento e refrescar o sangue
BP10 Mar de sangue
BP06 Circula o sangue
B18 Tonifica o Yin do Fígado (assentimento do Fígado)
B20 Tonifica o Yin do Baço (produz sangue) (assentimento do Baço)
9.4.3 Síndrome Umidade Perversa e Umidade-Calor
9.4.3.1 Fase 1 - Invasão atinge o aquecedor superior
Objetivo: drenar a umidade e dispersar o calor
IG11 Dispersa o calor do Pulmão
E36 Dispersa o calor do aquecedor médio, desobstruindo as energias
VC10 Dispersa o calor-umidade no aquecedor médio
9.4.3.2 Fase 2 - Invasão atinge o aquecedor médio
Objetivo: drenar a umidade e dispersar o calor
B20 Drena o Baço e tonifica seu Yin (assentimento do Baço)
B21 Drena o Estômago e tonifica seu Yin (assentimento do Estômago)
B22 Drena o Triplo Aquecedor (assentimento do Triplo Aquecedor)
BP06 Tonifica o Qi e o Yang do Baço (drena a umidade)
BP09 Tonifica o Yang do Baço e elimina calor-umidade (cistite com VG03)
E36 Dispersa calor do aquecedor médio, repõe a energia
E40 Dispersa o calor da superfície e calor umidade no Triplo Aquecedor
9.4.3.3 Fase 3 - Invasão atinge o aquecedor inferior
Objetivo: drenar a umidade, dispersar o calor e eliminar as impurezas
Considerar meridiano e sintomas comprometidos
BP06 Aula 06 meridianos 2 Tonifica o Qi e o Yang do Baço
BP09 Aula 06 meridianos 2 Tonifica ang do Baço e drena Calor-Umidade
R03 Aula 06 meridianos 2 Movimenta intestinos, elimina urina “fogo” e escura (cistite não bacteriana)
E36 Aula 06 meridianos 2 Ataca os Intestinos, elimina calor abdominal
VC03 Aula 07 meridianos 3 Dispersa calor e umidade no Aquecedor Inferior
10 Moxabustão
Técnica de origem milenar chinesa que utiliza-se da queima da Artemisia vulgaris para fins terapêuticos.
10.1 Uso terapêutico
Analgésico (músculo/esquelético-articular) Antiflamatório (articular)
Energético - ativação energética - Reforça o YANG E36, VC08, B23, R01, VG20
Desbloqueia meridianos - aquece ativando a circulação de Qi e Xue
Eliminar frio e umidade E40
10.2 Princípios terapêuticos
- CALOR (maior irrigação do sangue e relaxamento muscular)
- RADIAÇÃO INFRAVERMELHA
- santonina (princípio ativo)
10.3 Contraindicações
Grávidas
Inflamação aguda
Cuidado com crianças (risco de queimadura)
Menstruada se síndrome de calor ou fluxo intenso
Hipertensos (E36, R01, umbigo, VG20)
10.4 Indicações
Gestante e tentando engravidar
R09 até 12 semanas
11 Observações
Tontura
Tontura fraca rim
Tontura forte fígado